
产品介绍
OC5151 是一款高效率、高精度降压型大功率LED恒流驱动控制芯片。采用固定频率的平均电流控制方式,具有优异的负载调整率和线性调整率。
1、目标应用
OCX SEMI
OC5151芯片应用于:
· LED汽车大灯
· 自行车,电动车,摩托车灯
· 强光手电
· LED射灯
· 大功率LED照明
· LED背光
2、产品特点
OC5151芯片的特点有:
·宽电压输入:5V~150V
· 高效率,可高达95%
· 优异的线性调整率
· 优异的负载调整率
· 支持宽模拟调光LD(0.45-2.45V)
· 支持高低亮模式HL
· 固定频率160KHz
· VDD过大电流· 供电欠压保护、输出短路保护、智能过温保护等
3、封装规格
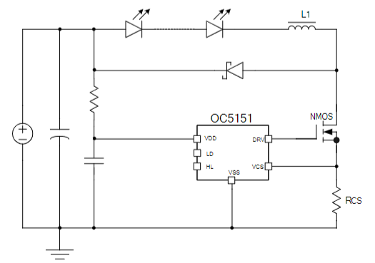
4、典型应用电路
方 案 特 点
1、宽电压 大电流 高精度
· 芯片支持的5-150V电压输入
·支持10A电流输出
· 芯片批量精度±3%
· NTC温控的功率一致性和平滑度好
·支持小感量
·低恒流压差0.7V@输出9V10A2、车灯方案实物图
NEW ARRIVAL
3、效率曲线
4、输入输出特性曲线
5、模拟调光特性曲线
欧创芯定位于高性能模拟半导体公司
致力于成为国内模拟芯片的领航者
微信二维码