
OCE200H是一款支持宽电压输入的开关降压型DC-DC,内置150V/100mΩ功率MOS,最高输入电压150V。输出电流可达3A以上同时支持输出恒压和输出恒流功能。
OCE200H采用ESOP8封装,散热片内置接SW脚。
OCE200H芯片应用于:·电动车TFT仪表· 电动车充电· 电动车控制器· 储能· 光伏· 无人机· 电机· 园林工具等
产品特点
OCE200H芯片的特点有:· 宽电压输入· 低待机功耗,高效率,低纹波· 优异的线性调整率· 优异的负载调整率· 支持恒压恒流输出· 支持输出电流3A· 固定频率140KHz的PWM控制模式· 过温保护、输出短路、限流保护等
封装规格:
反面
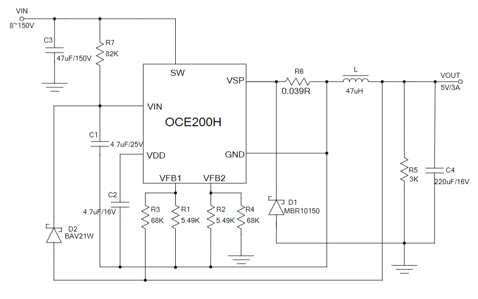
典型应用电路:

方 案 特 点:
外围电路极简 · 集成场效应管· 无需外围电路设置工作频率
方案实物图:
正面
反面
效率曲线
输入输出电压特性曲线
欧创芯定位于高性能模拟半导体公司
致力于成为国内模拟芯片的领航者
微信二维码